國管局印發《中央行政事業單位通用辦公家具規格和性能指南》(2023)
為了貫徹落實習近平總書記關于機關事務工作的重要指示精神,堅持勤儉辦一切事業,近日,國管局印發《中央行政事業單位通用辦公家具規格和性能指南》(以下簡稱《指南》)。
中央行政事業單位通用辦公家具的數量多、標準不統一,此前,企業生產和單位采購時均沒有統一尺寸、規格和性能方面的要求,難以形成規模化生產、采購,也不利于開展資產調劑共享。《指南》面向中央行政事業單位機關本級及所屬各級行政單位和各類事業單位,推薦了辦公桌、辦公椅、文件柜等八種通用辦公家具的規格和性能指標。一是規格方面,推薦了通用辦公家具的外觀和主要尺寸,有利于規模化生產和采購,推動形成標準化配置。《指南》實施一段時間、形成規模效應后,將有效降低采購成本、節約購置資金。二是性能方面,明確了通用辦公家具的表面理化性能、力學性能和環保要求等,促進通用辦公家具的長期有效使用,減少采購頻次。三是配置標準方面,落實《黨政機關辦公用房建設標準》和《中央行政單位通用辦公設備家具配置標準》有關規定,要求各部門、各單位厲行節約,通用辦公家具規格應與辦公用房面積協調一致,數量和價格不得高于相關標準。
《指南》明確要求,各部門、各單位不得借《指南》印發,大規模配置更新現正常使用的通用辦公家具。一是各部門、各單位在用的通用辦公家具,能夠繼續使用的,應當繼續使用。二是配置通用辦公家具優先通過中央行政事業單位公物倉采取調劑方式予以保障。三是確有必要購置的,應當制定配置計劃,執行配備標準,嚴格履行審批程序后,參照《指南》要求配置通用辦公家具。
《指南》相關指標、參數和樣式是推薦性、參考性的,不作為強制性要求。教育、醫療、科研等事業所需的專業類家具,從其規定執行。鼓勵中央行政事業單位依據《指南》,結合實際制定本部門、本單位通用辦公家具規格和性能管理的具體方案。

關于印發《中央行政事業單位通用辦公家具規格和性能指南》的通知
國管資〔2023〕197號
中央國家機關各部門、各單位:
為全面貫徹落實習近平總書記關于機關事務工作的重要指示精神,堅持勤儉辦一切事業,按照《行政事業性國有資產管理條例》(國務院令第738號)等法規制度和相關標準,我們研究制定了《中央行政事業單位通用辦公家具規格和性能指南》,現印發給你們,請參照執行。執行中的有關情況,請及時反饋我局。
國家機關事務管理局
2023年8月11日
中央行政事業單位通用辦公家具
規格和性能指南
前??言
為全面貫徹落實習近平總書記關于機關事務工作的重要指示精神,堅持勤儉辦一切事業,加強中央行政事業單位通用辦公家具標準化建設,推動形成莊重、簡樸的辦公風格,為中央行政事業單位通用辦公家具的采購、配置、使用、處置等全生命周期管理提供標準依據,我們起草了《中央行政事業單位通用辦公家具規格和性能指南》(以下簡稱《指南》)。
《指南》推薦了相對統一的通用辦公家具規格、顏色、樣式和材質,提升了環保標準,規范了質量要求和售后服務標準。相關指標、參數和樣式是推薦性、參考性的,不作為強制性要求,也不影響各部門現有通用辦公家具的使用和調劑。各部門、各單位不得借《指南》印發,大規模配置更新現正常使用的通用辦公家具。
本指南起草單位:國家機關事務管理局資產管理司、中央國家機關政府采購中心。
中央行政事業單位通用辦公家具
規格和性能指南
1.范圍
本文件規定了通用辦公家具的術語與定義、基本要求、外觀、材料、環保、質量、規格和售后服務要求。
本文件適用于中央行政事業單位司局級及以下干部的通用辦公家具管理工作,是中央行政事業單位編制和執行通用辦公家具配置計劃,實施政府采購,開展資產日常使用、調劑、處置等工作的指導依據。中央行政事業單位可依據本文件,結合實際制定本部門、本單位通用辦公家具規格和性能管理具體方案。
對未列入本文件資產品目內的其他通用辦公家具,應當按照與單位履行職能需要相適應的原則執行掌握。
2.規范性引用文件
下列文件中的內容通過文中的規范性引用而構成本文件必不可少的條款。其中,注日期的引用文件,僅該日期對應的版本適用于本文件;不注日期的引用文件,其最新版本(包括所有的修改單)適用于本文件。
行政事業性國有資產管理條例 (國務院令第738號)
中央行政事業單位國有資產管理暫行辦法 (國管資〔2009〕167號)
中央行政單位通用辦公設備家具配置標準 (財資〔2016〕27號)
木家具通用技術條件(GB/T 3324—2017)
木家具質量檢驗及質量評定(QB/T 1951.1—2010)
金屬家具通用技術條件(GB/T 3325—2017)
金屬家具質量檢驗及質量評定(QB/T 1951.2—2013)
3.術語與定義
中央行政事業單位
國務院各部門、各直屬事業單位,最高人民法院,最高人民檢察院,有關人民團體等的機關本級及其所屬垂直管理機構、派出機構等各級行政單位和各類事業單位。
通用辦公家具
普遍適用于中央行政事業單位,配置在包括辦公室、會議室等場所,滿足辦公基本需要的家具,不含專業類家具。
4.基本要求
4.1 通用辦公家具選材、制作、運輸、使用及報廢等應當符合國家有關資源節約、綠色健康環保等標準和要求,逐步形成相對統一的風格,促進標準化生產和規模化采購。
4.2 通用辦公家具應當符合勤儉節約、莊重嚴肅、簡約實用的要求,不得配置豪華家具。各單位在用的辦公家具,應當繼續使用,加強維護保養,不得借機進行非必要配置和更新。
4.3 中央行政事業單位應當綜合考慮通用辦公家具存量、增減變動和機構人員情況等因素,科學編制配置計劃,嚴格按計劃配置通用辦公家具。
4.4 通用辦公家具應當根據辦公實際需要和辦公用房面積、布局合理配置。新組建部門辦公區、集中辦公區或開展綜合性維修的辦公區等,具備條件的,可結合實際配置統一風格的通用辦公家具。
4.5 配置通用辦公家具首先應當通過單位內部調劑存量資產予以保障;內部無法調劑的,可通過中央行政事業單位公物倉進行跨部門、跨地區、跨層級的調劑予以保障。確有必要購置的,應當嚴格按照資產管理有關規定執行。
4.6 中央行政事業單位應當建立通用辦公家具使用責任清單制度,明確使用人和管理人的崗位責任,將管理責任落實到具體人員。使用人、管理人應當履行崗位責任,按照規程合理使用、管理通用辦公家具,及時提出維修、保養、調劑、更新、報廢需求,保證資產安全完整,充分發揮資產效能。
4.7 嚴格執行中央行政事業單位通用辦公家具處置管理有關規定,規范處置程序,經維修后仍具有使用價值的通用辦公家具,應當及時修舊利舊,已達報廢期限但尚能使用的要繼續使用,切實做到物盡其用,避免浪費。除國家另有規定外,經批準的處置事項要面向社會進行公開,增加處置事項透明度。
5.外觀和材料要求
5.1 樣式要求
通用辦公家具樣式宜與建筑裝修風格協調一致,不做多余裝飾,體現務實節儉的辦公文化。零部件構成合理,拆裝方便,結構功能尺寸設計符合人體工效學原理。
5.2 顏色要求
通用辦公家具顏色宜與建筑內裝飾風格相適應,以單色為主,不宜過分鮮艷,內外部涂飾應當協調一致。木制家具表面顏色推薦選用胡桃木色、櫻桃木色、原木色;鋼制家具表面顏色推薦選用灰白色或者鍍鉻金屬色;覆面材料推薦選用黑色、棕色、米色。
5.3 材料要求
制作通用辦公家具宜選用可回收、可循環利用材料,材料性能符合國家及行業標準,不得選用名貴木材。
6.環保要求
6.1 板材有害物質限量要求:甲醛釋放量≤0.05mg/m3,總揮發性有機化合物(TVOC)釋放量≤0.1mg/m3。
6.2 座椅軟包、織物中有害物質限量要求:皮革、紡織品面料禁用可分解芳香胺染料。
6.3 涂飾材料中重金屬限量要求:可溶性鉛≤90mg/kg,可溶性鎘≤75mg/kg,可溶性鉻≤60mg/kg,可溶性汞≤60mg/kg。
7.質量要求
7.1 外觀質量
家具表面平整光滑,無明顯劃傷、凹坑、鼓泡、黑色斑點、污漬等缺陷;木制家具表面木紋紋路一致,凹凸部分勻稱,紋理清晰,色澤一致;無褪色、掉色現象,貼面嚴密平整,封邊、包邊無脫膠、鼓泡或開裂現象。
家具長、寬、高等核心尺寸長度、寬度誤差≤3mm;桌平面、立面板材翹曲度值≤1mm。
7.2 力學耐用性
零部件應無斷裂或豁裂;無嚴重影響使用功能的磨損或變形;用手撳壓某些應為牢固的部件,應無永久性松動;連接部位應無松動;活動部件(門、抽屜等)開關應靈活;家具五金件應無明顯變形、損壞;推柜穩定性牢固,柜門、抽屜用力開合不變形。辦公桌、辦公椅、會議桌、會議椅最大承重不低于100kg;書柜、文件柜內隔板最大承重不低于35kg;衣柜內隔板最大承重不低于30kg,掛衣桿最大承重不低于15kg;抽屜最大承重不低于6kg。
7.3 表面耐用性
表面漆膜遇生活中常見酸性或堿性液體不會出現褪色、變形、膨脹、纖維突起、開裂、鼓泡等現象,日常使用不會產生明顯劃痕和漆膜剝落現象;遇光照、冷、熱、溫差不易鼓泡、裂縫和明顯失光。
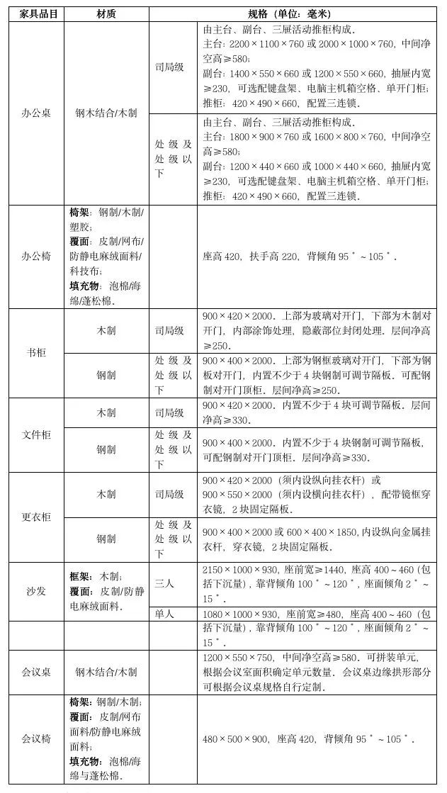
8.材質和規格要求
材質和規格要求

9.售后服務要求
9.1 中央行政事業單位以購置方式配置通用辦公家具時,宜選擇能夠提供不低于3年免費保修期的家具供應商。免費保修期內,享受免費家具維修及零部件更換等售后服務;超出免費保修期限的辦公家具,可采用有償方式方進行家具維修更換等。
9.2 中央行政事業單位以購置方式配置通用辦公家具時,宜選擇配備專業售后服務人員、在本單位所在區域設置常維修服務機構的家具供應商,及時提供售后服務。
附錄:
1.通用辦公家具參考樣式
2.辦公室通用辦公家具擺放參考樣式


條文說明
《中央行政事業單位通用辦公家具規格和性能指南》(以下簡稱《指南》)正文共9項,包括范圍、規范性引用文件、術語與定義、基本要求、外觀和材料要求、環保要求、質量要求、材質和規格要求、售后服務要求;附錄2個,分別為通用辦公家具參考樣式和辦公室通用辦公家具擺放參考樣式。
一、范圍。與中央行政事業單位國有資產管理職責范圍保持一致,《指南》適用單位范圍為國務院各部門、各直屬事業單位,最高人民法院,最高人民檢察院,有關人民團體等機關本級及其所屬垂直管理機構、派出機構等各級行政單位和各類事業單位;資產范圍為配置在包括辦公室、會議室等場所,滿足辦公基本需要的通用辦公家具,不包括醫療、教育、科研等工作所需的專業類家具。
二、規范性引用文件。與通用辦公家具相關的制度和標準數量較多。統籌考慮《指南》的政策性和專業性,本條目列舉了3項現行有效的法律法規和部門規章,以及4項在《指南》中引用次數較多、規定較為全面的國家及行業標準。各類家具規格和性能指標,原則上不得低于國家及行業標準。對于環保標準等另有特殊要求的,在條文中作明確規定性表述。對于國家及行業標準未有明確規定而現實工作中有通行慣例的,也盡可能遵從慣例,將合理有效的作為指標固化下來
三、術語與定義。明確中央行政事業單位和通用辦公家具的定義。
四、基本要求。立足機關事務管理部門資產管理工作實際,對通用辦公家具的總體要求和生產、采購、配置、使用、處置等全生命周期管理作出了規定。
五、外觀和材料要求。落實“中央國家機關首先是政治機關”的屬性要求和堅持勤儉辦一切事業的工作要求,《指南》明確通用辦公家具樣式宜與建筑裝修風格協調一致,不做多余裝飾,零部件應當構成合理、拆裝方便;顏色應以單色為主,不宜過于鮮艷;選用可回收、可循環利用材料,不得選用納入《瀕危野生動植物種國際貿易公約》和《國家重點保護野生植物名錄》及其他價格較高的木材。
六、環保要求。《指南》按照《綠色產品評價 人造板和木質地板》(GB/T 35601-2017)、《木家具通用技術條件》(GB/T 3324-2017)、《室內裝飾裝修材料 木家具中有害物質限量》(GB 18584-2001)中的有關要求,明確了板材、座椅軟包、織物中有害物質限量要求和涂飾材料中重金屬限量要求。
七、質量要求。為了推動通用辦公家具在最低使用年限內正常使用,參照《木家具 質量檢驗及質量評定》(QB/T 1951.1-2010)、《金屬家具 質量檢驗及質量評定》(QB/T 1951.2-2013)等相關標準和行業慣例,推薦了外觀質量、力學耐用性和表面耐用性要求。
八、材質及規格。《指南》聚焦近年來采購量比較大、使用比較普遍的8種家具品目(辦公桌、辦公椅、書柜、文件柜、衣柜、沙發、會議桌、會議椅),結合工作人員級別對應的辦公用房面積、通用辦公家具配置標準以及《木家具 質量檢驗及質量評定》(QB/T 1951.1-2010)、《金屬家具 質量檢驗及質量評定》(QB/T 1951.2-2013),推薦了材質和規格尺寸等方面的參考指標。
九、售后服務。《指南》根據目前行業內的通行做法,建議各單位采購通用辦公家具時,選擇的家具供應商能夠提供以下售后服務,盡可能延長資產生命周期:一是免費保修期不低于3年,二是家具供應商在采購人單位所在區域設置常駐維修服務機構,安排專業的售后服務人員。
十、《指南》的附錄體系。考慮到通用辦公家具的品目、材質和使用場景均具有一定的發展變化性,作為推薦性、參考性標準,《指南》構建了一個開放式的附錄體系,即結合當前市場實際和使用情況,先行提供2個附錄,后續結合行業發展和使用情況變化及時拓展補充。本次附錄主要是通用辦公家具參考樣式和辦公室通用辦公家具擺放參考樣式。通用辦公家具參考樣式主要是根據推薦的樣式、材質等指標參數,對相關品目家具實物的概念呈現。辦公室通用辦公家具擺放參考樣式有效銜接重點選取司級、處級及處級以下干部在18㎡、24㎡、30㎡、36㎡、48㎡等5種面積的辦公用房中辦公的11種場景,更加直觀地呈現辦公家具在各種辦公室面積空間的擺放布局。
下一篇:事業單位財務對賬工作指南